Lekarze: środek antypasożytniczy lekiem na COVID-19

Grupa amerykańskich lekarzy doradza stosowanie środka antypasożytniczego w walce z COVID-19. Iwermektyna dowiodła swojej skuteczności w Ameryce Łacińskiej.

Iwermektyna

Pomimo licznych ostrzeżeń, iwermektyna jest nadal sprzedawana jako rodzaj "cudownego lekarstwa” przeciw COVID-19, zwłaszcza w Ameryce Południowej. Po tym jak w czerwcu 2020 r. australijscy naukowcy ogłosili w czasopiśmie "Antiviral Research", że iwermektyna w przedklinicznej fazie badań, czyli w warunkach laboratoryjnych, znacznie zmniejszyła oddziaływanie koronawirusa SARS-CoV-2, wokół leku rozpętała się euforyczna histeria.

Iwermektyna to lek zwalczający choroby pasożytnicze u zwierząt i ludzi; jest tani i dostępny bez recepty. Stosuje się go na przykład do leczenia świerzbu lub chorób roznoszonych przez robaki.

Sceptycyzm ekspertów

Trwają poszukiwania solidnych dowodów na skuteczność leku. Według portalu Clinicaltrials. gov amerykańskiej Narodowej Biblioteki Medycyny obecnie prowadzi się w tym celu 41 projektów badawczych, z których 14 zostało już ukończonych.

Read more: Iwermektyna: Środek antypasożytniczy lekiem na COVID-19

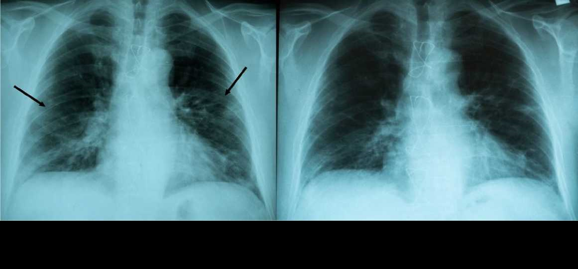
Badanie koronowe pokazuje, że tak zwane białko szczytowe Sars-CoV-2 odgrywa znacznie większą rolę w wyzwalaniu Covid-19, niż zakładano.

Frankfurt / San Diego - Naukowcy z Salk Institute for Biological Studies w La Jolla, dzielnicy San Diego, odkryli, że Covid-19 jest głównie chorobą naczyniową. Instytut ogłosił to w komunikacie prasowym. Tak zwane białko wypustkowe odgrywa kluczową rolę w chorobie Covid 19 wywoływanej przez wirusa Sars Cov-2. Te białka kolców znajdują się w skorupie koronawirusów i umożliwiają wirusowi wejście do nowej komórki.

Jak dotąd białko koronawirusa było związane głównie ze szczególnym ryzykiem zakażenia Sars-Cov-2. Teraz nowe badanie opublikowane w czasopiśmie Circulation Research pokazuje, w jaki sposób wirus Sars-Cov-2 uszkadza i atakuje układ naczyniowy na poziomie komórkowym. Wśród naukowców panuje już coraz większa zgoda co do tego procesu. Ale jak dokładnie to się dzieje, nie było jeszcze znane. Podobnie naukowcy badający inne koronawirusy od dawna podejrzewali, że białko kolca przyczynia się do uszkodzenia komórek śródbłonka naczyniowego, ale jest to pierwszy raz, kiedy udokumentowano ten proces.

Read more: Badanie koronowe: Covid-19 nie jest chorobą układu oddechowego

Zastrzeżenie: Informacje przedstawione w tym artykule i podcastu służą wyłącznie do celów informacyjnych. Żadne informacje zawarte w niniejszym dokumencie nie mają na celu diagnozowania ani leczenia jakiejkolwiek choroby i nie ma żadnych suplementów ani produktów oferowanych do sprzedaży w związku z tymi informacjami. Szerzy się wieść, że herbata z igieł sosnowych może stanowić rozwiązanie przeciwko „zrzucaniu” lub przenoszeniu szczepionki COVID , co wydaje się być zjawiskiem polegającym na tym, że zaszczepieni ludzie rozprzestrzeniają szkodliwe cząsteczki lub substancje na innych wokół siebie. Zobacz ten artykuł z blogu Wordpress o nazwie „Ambassador Love”. Ten artykuł stanowi: Istnieje potencjalne antidotum na obecną chorobę zakaźną białkiem o nazwie Suramin. Występuje w wielu lasach na całym świecie, w igłach sosny. Suramina ma działanie hamujące na składniki kaskady krzepnięcia oraz przeciwko niewłaściwej replikacji i modyfikacji RNA i DNA. Nadmierna koagulacja powoduje zakrzepy krwi, mini-skrzepy, udary i niezwykle ciężkie cykle miesiączkowe. Herbata z igieł sosnowych jest jednym z najsilniejszych przeciwutleniaczy i jest znana z leczenia raka, stanów zapalnych, stresu i depresji, bólu i infekcji dróg oddechowych. Herbata sosnowa również zabija pasożyty. Poniżej znajduje się pełny podcast i wideo, które ujawniają dwie metody ekstrakcji, z których obie są prostymi, niskobudżetowymi i niedrogimi metodami, których można używać prawie wszędzie. Świeże igły sosnowe z odpowiednich drzew były od wieków wykorzystywane jako źródło witaminy C i innych fitochemikaliów, które rdzenni Amerykanie stosowali w leczeniu infekcji dróg oddechowych i innych dolegliwości. Witamina C jest znanym lekarstwem na szkorbut, ponieważ szkorbut jest chorobą związaną z niedoborem witaminy C. Igły sosnowe zawierają wiele innych substancji, które wydają się zmniejszać agregację płytek krwiwe krwi, potencjalnie zapobiegając tworzeniu się zakrzepów krwi prowadzących do udarów, zawałów serca i zatorowości płucnej. (Zobacz opublikowane poniżej źródła naukowe). Igły sosnowe były używane przez rdzenną ludność na całym świecie zarówno jako pożywienie, jak i lekarstwo od tysięcy lat. Wiele osób uważa obecnie, że igły sosny mogą być w stanie zapewnić ochronę przed białkami kowidowych kolców - które są zmodyfikowaną bronią biologiczną znajdującą się w szczepionkach z tej samej bakterii - jak również przed cząstkami wirusa COVID, które wydają się być bronią biologiczną zaprojektowaną w celu globalnego wyludnienia . Dr Judy Mikovits zapewnia, że ​​globaliści doskonale zdają sobie sprawę z tego, że herbata z igieł sosnowych jest odpowiedzią na broń do wyludniania covidów, i potajemnie używają herbaty z igieł sosnowych, aby chronić się przed zarazą, którą sprowadzili na świat, wyjaśnia Mikovitz.

Read more: Czy herbata z igieł sosnowych jest odpowiedzią na wydalanie COVID? Suraminia, Kwas Szikimowy. Jak...
  1.   5 Comment
  2.   7515 Views
  Xall — Dzięki Pani Mario za poradę. Wygląda na to, że Polak mądry po szkodzie... Co do Lipton, to nie radzę. Zdaje się, że dodają jakieś smakowe dodatki dla kanibali. Sam preferuję english breakfast tea. Ale kobitki w sklepie nie rozumiały. Zdaje się, że nadchodząca globalna wioska będzie m......
  Xall — W rzeczy samej, wszystkie obecnie napary nazywane są herbatami, czyli "zielem kamelii" - herba "tea". Kiedyś miałem kłopot w Niemczech, by kupić zwykłą herbatę. Sam niezbyt władam niemieckim, a panie w sklepie nie rozumiały mojej angielszczyzny. W końcu kupiłem coś, co mi się wydawało......

Cząsteczki pręta testowego PCR mogą działać jak azbest w organizmie

 
Read more: Wacik do wymazu PCR moze dzialac jak azbest w organizmie

Wlodzimierz Bodnar, Gonzalo Aranda-Abreu, Monika Slabon-Willand, Sylwia Kotecka, Malgorzata Farnik, Jaroslaw Bodnar

Abstract

Introduction: Coronavirus disease 19 (COVID-19) rapidly spread worldwide. The search for effective measures to counter the development and effects of the pandemic includes: identifying the disease pathogen, introducing methods of reducing its transmission, building the population immunity, and the search for a cure, both among the new and already-known substances with potential antivirus activity such as amantadine hydrochloride.

Study objectives: The study's aim is an observational single-center analysis of confirmed COVID-19 cases treated with amantadine in ambulatory settings.

Patients and methods: The group of 55 patients with confirmed COVID-19 diagnosis was treated in ambulatory settings by amantadine with a treatment schema. A retrospective analysis was based on symptoms, hospitalization, and number of deaths.

Results: The mean age of the patients was 55.9 years (SD=15), and most patients were male (60%). Despite the majority of patients 64% (n=35) suffering from comorbidities and 53% (n=29) of patients having been diagnosed with pneumonia, none of them died, and only four had required hospitalization in the course of COVID-19. Clinical stabilization was achieved in 91% (n=50) of patients within 48 hours after the first dose of amantadine with further improvement; additionally, all patients experienced remission of COVID-19. In total, 93% (n=51) of patients did not require hospitalization during the treatment.

Read more: The efficacy of amantadine hydrochloride in the treatment of COVID-19 - a single-center...

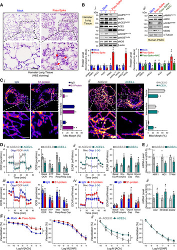
SARS-CoV-2 Spike Protein Impairs Endothelial Function via Downregulation of ACE 2

Originally publishedhttps://doi.org/10.1161/CIRCRESAHA.121.318902Circulation Research. 2021;128:1323–132
Read more: SARS-CoV-2 Spike Protein Impairs Endothelial Function via Downregulation of ACE 2